Наноколебания помогли разглядеть резистентных бактерий под микроскопом
Оценить чувствительность к антибиотикам по нанодвижениям можно всего за два часа

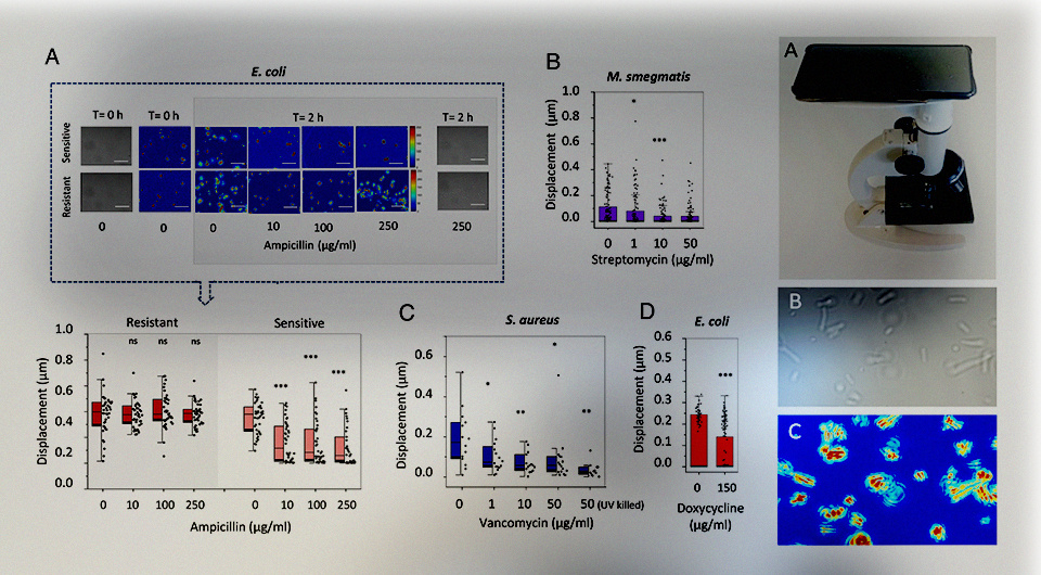
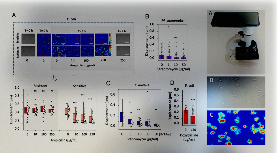
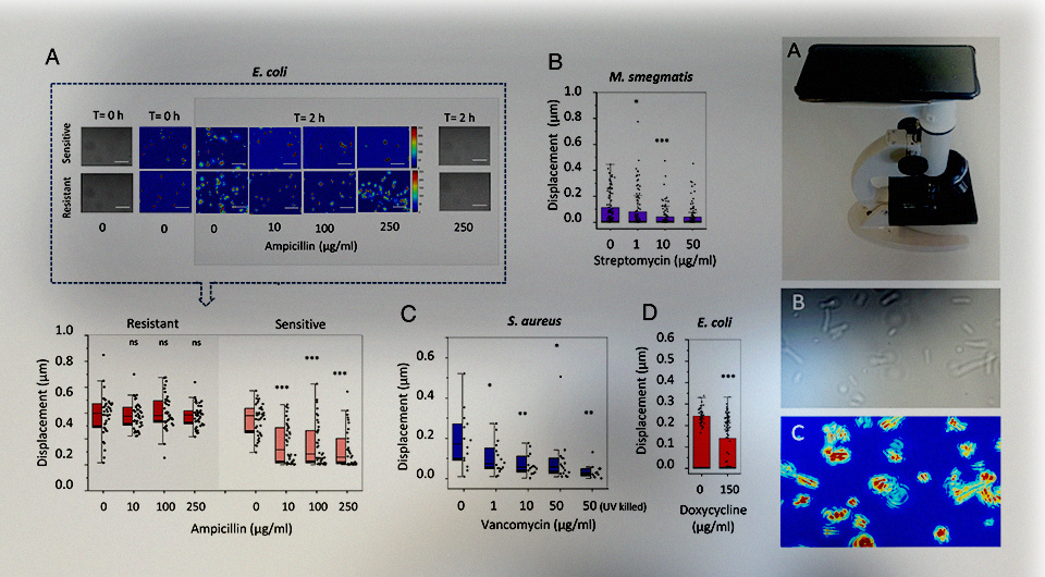
Биологи из Бельгии и Швейцарии придумали, как с помощью оптического микроскопа оценить чувствительность бактерий к антибиотикам всего за два часа. Для этого ученые проанализировали нанодвижения бактерий в присутствии антибиотика — резистентные бактерии продолжали двигаться как раньше, а интенсивность движений чувствительных бактерий снижалась. Результаты исследования опубликованы в Proceedings of the National Academy of Sciences.
Сегодня врачам, чтобы справиться с бактериальными инфекциями, все чаще нужно определять их чувствительность к антибиотикам — ведь все больше бактерий становятся резистентными. Традиционные способы это сделать, основанные на размножении бактерий, занимают слишком много времени: примерно 1-2 дня, а в некоторых случаях — несколько недель. За это время пациент с серьезной инфекцией может умереть. Более современные методы определения чувствительности к антибиотикам справляются с подобными задачами за несколько часов, но они дороги и требуют специального оборудования.
Сандор Касас (Sandor Kasas) из Федеральной политехнической школы Лозанны и его коллеги придумали, как можно ускорить анализ резистентности бактерий, при этом не усложняя и не удорожая его. Ученые предложили следить за нанометровыми движениями бактерий с помощью оптического микроскопа и камеры мобильного телефона
